Skip to main content


News / Articles

A Gold Star in 2026: HB459 Sexual Offense Evidence and Reporting Procedures Amendments

Members: Julie Valentine, Diane Forester Burke | Published on 2/6/2026

Representative Clancy deserves a Gold Star for H.B. 459 -- Sexual Offense Evidence and Reporting Procedures Amendments


Give your representative a shout out with a request that they give a "thumbs up" for a vote in support. Briefly, this bill ensures autonomy for victims of sexual assault by ensuring access to appropriate health care while providing real, but flexible choices over how the assault is reported to and rape kits processed by law enforcement. 

Utah House Bill 459 Summary

Utah House Bill 459 (HB 459)

Sexual Offense Evidence and Reporting Procedures Amendments

HB 459 modernizes Utah’s sexual offense evidence and reporting laws to improve reporting rates of sexual offenses, support effective criminal justice system responses, and increase access to healthcare services for victims of sexual assault and rape.

Why HB 459 Is Needed

  • Utah is currently the only state that requires healthcare providers to report identifying information to law enforcement when an adult seeks healthcare after sexual assault—even if the individual does not want police involvement.
  • This mandatory reporting requirement is a barrier to victims seeking timely medical care, forensic exams, and advocacy services.
  • Federal policy under the Violence Against Women Act (VAWA) requires access to medical forensic exams without mandatory law enforcement reporting, yet Utah’s law has remained an outlier.
  • Research shows that survivor‑centered reporting options improve access to care and can strengthen long‑term public safety outcomes as demonstrated by the Department of Defense U.S. military branches.

What HB 459 Does

HB 459 creates clear, trauma‑informed options for adult victims of sexual offenses while preserving mandatory reporting in defined circumstances.

1. Expands Victim Choice (Adults Only)

For sexual offenses not subject to mandatory reporting, an adult victim may choose to:

  • Receive medical care only (no law enforcement report)
  • Make a full report to law enforcement (unrestricted sexual assault kit)
  • Make a limited report to law enforcement (restricted sexual assault kit) without victim’s name

Allows victims the choice to have their sexual assault kit (“kit”) stored or sent for testing at Utah Bureau of Forensic Services.

2. Preserves Mandatory Reporting When Required

  • The victim is under the age of 18
  • The victim is a vulnerable adult
  • The victim sustained a serious bodily injury

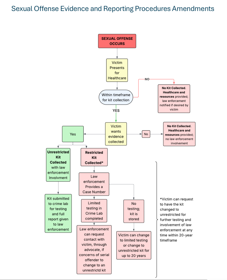
3. Updates Definition of Restricted Sexual Assault Kits

Unrestricted Kit

Full law enforcement report - Evidence tested and may be used for investigation (no change)

Restricted Kit

Current Utah Law: Requires mandatory law enforcement reporting when an individual seeks healthcare following sexual assault whether a kit is collected. This report includes the victim's name, contact information, location (if known), and extent of injuries [26B-8-232]. Restricted kits defined as non-investigative but law enforcement given victim information. Restricted kits only placed in storage as victims lack the option of requesting testing [53-10-904].

HB 459 Change: Eliminates the mandatory reporting requirement in certain circumstances, allowing adult victims to choose whether to report to law enforcement while still receiving medical care and evidence collection. Victims can choose whether the kit is:

  • Stored without testing
  • Tested without investigative use or database comparison

Law enforcement is not provided with victim name or contact information, but some case information. Victim may convert to an unrestricted kit at any time.

4. Ensures Equal Access and No Cost to Victims

  • Medical treatment and forensic evidence collection are provided regardless of reporting choice
  • Costs for healthcare are covered equally whether law enforcement is involved

5. Supports Public Safety Through Survivor‑Centered Processes

  • Allows limited forensic testing of restricted kits
  • Creates a process for advocate‑mediated contact if case information suggests a possible serial offender
  • Improves sexual assault kit tracking transparency for victims with restricted kits

What HB 459 Does Not Do

  • ❌ Does not eliminate mandatory reporting for minors or vulnerable adults
  • ❌ Does not prevent victims from reporting to law enforcement; rather promotes healthcare reporting which may increase reporting to law enforcement
  • ❌ Does not eliminate evidence collection or forensic testing options

Key Outcomes

  • Increased access to healthcare and advocacy services
  • Improved reporting pathways that respect survivor autonomy
  • Stronger alignment with national best practices and federal law
  • More effective and trauma-informed criminal justice system responses

Internet by XMission